四川精事达科技有限公司
SICHUAN JINGSHIDA
关于我们 /
资质荣誉 /
组织机构 /
企业风貌 /
阻燃剂系列 /
脱硫脱碳溶剂系列 /
精细化学品 /
质量检测 / Quality Inspection
研发中心 / R&D Center
加入我们 /
联系我们 /
首页
关于我们
新闻中心
产品中心
科研能力
联系我们
公司总部
首页
>>
新闻中心
>>
公示公告
>>
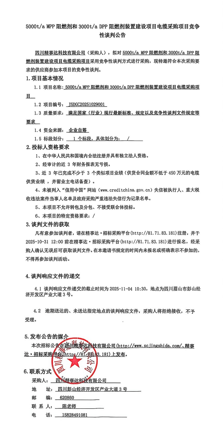
5000t/a MPP阻燃剂和3000t/a DPP阻燃剂装置建设项目电缆采购项目竞争性谈判公告
详细内容
5000t/a MPP阻燃剂和3000t/a DPP阻燃剂装置建设项目电缆采购项目竞争性谈判公告
上一篇
5000t/a MPP阻燃剂和3000t/a DPP阻燃剂装
下一篇
直面高温守岗位,同心协力防洪涝
地址:四川彭山经开区产业大道3号
028-3768-5220
浏览移动端
四川精事达科技有限公司
四川省精细化工研究设计院有限公司
四川精事达科技有限公司
四川兴晶铧科技有限公司
蜀ICP备2022014136号-1
技术支持:
大浪科技
|
管理登录